electronique:amplificateur_audio
Ceci est une ancienne révision du document !
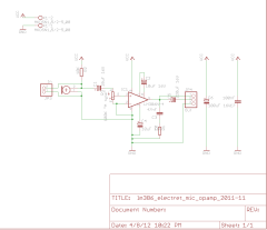
Amplificateur audio
Amplificateurs audio tout simple:
- avec le LM386
electronique/amplificateur_audio.1376767963.txt.gz · Dernière modification : de cyrille

